화면 구성만 알아도 쉬워지는 블렌더
블렌더 기본 인터페이스 완벽 정리
블렌더(Blender)는 3D 모델링부터 애니메이션 영상 편집까지 가능한 무료 프로그램입니다.
하지만 처음 블렌더를 실행시키면 나오는 화면이 꽤 복잡하기 때문에 어떻게 조작해야 하는지 모르겠는 경우가 발생합니다.
그래서 블렌더 기본 인터페이스에 대해서 쉽게 정리해드릴게요 블렌더를 처음 사용하신다면 꼭 알아야 할 화면 설명입니다.
블렌더는 왜 화면부터 배워야 할까요?
자 블렌더를 실행시켜보도록 하겠습니다.

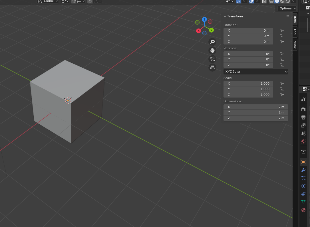
블렌더 화면이 나오기는 했는데 가장 큰 화면에 큐브 하나가 놓여 있고 어떻게 해야 할지 모르겠습니다.
어디를 눌러야 모델링을 하고 어디를 눌러야 오브젝트를 이동시키고 아니면 크게 키우거나 줄이는 작업을 진행하는지
궁금하기만 합니다. 그래서 화면 구성을 먼저 배워야합니다.
블렌더 화면 구성부터 쉽게 이해하기
블렌더의 화면은 크게 여섯 부분으로 나눠보도록 하겠습니다.
ViewPort(뷰포트)

블렌더를 실행시켰을 때 화면 가운데 가장 크게 보이는 영역이 뷰포트 영역입니다.
가운데 큐브가 하나 보이고 카메라도 보이네요
화면 중앙에 보이는 뷰포트 영역은 3D 작업을 진행하는 공간입니다. 추가적으로 모델링과 애니메이션 조명 조절 등을 합니다.
그럼 간단하게 마우스 조작을 해보도록 하겠습니다.



자 왼쪽부터 확대 축소입니다. 확대와 축소는 마우스 휠을 이용해서 축소와 확대를 할 수 있습니다.
가운데는 휠 클릭 + 드래그입니다. 오브젝트를 회전시키는 기능입니다.
마지막으로 Shift + 휠 클릭입니다. 카메라를 이동시키는 기능입니다.
ㅍ

닫기 버튼 아래에 있는 아웃라이너입니다.
아웃라이너에는 지금 씬에 있는 모든 오브젝트들이 보입니다. 지금 화면에서는 카메라, 큐브, 라이트만 있기 때문에 세 개만 보이네요
Properties Editor(속성 편집창)

오른쪽 아래 있는 아이콘이 많은 영역이 속성 편집창입니다.
여기서 오브젝트의 색과 위치 크기 물리 효과까지 설정할 수 있습니다.
여기는 탭으로 구분되어 있기 때문에 세세하게 조정하기 위해서는 탭마다 직접 클릭하면서 조작이 필요합니다.
Timeline(타임 라인)

블렌더 화면 가장 아래 보이는 영역입니다.
타임 라인에서는 애니메이션을 만들 때 필요한 기능이 있습니다. 프레임을 여기서 조정합니다.
Toolbar(툴바)

화면을 보면 왼쪽에 세로로 버튼들이 나열되어 있는 영역이 툴바입니다.
여기서 오브젝트를 선택하거나 회전, 크기 조정, 생성될 위치 조정까지 설정할 수 있습니다.
단축키로 T 키를 누르면 사라지고 다시 누르면 나타나게 할 수 있습니다.

Header(헤더)

블렌더를 켰을때 가장 맨 위에 있는 메뉴줄입니다.
여기서 각 탭마다 필요한 기능을 사용할 수 있습니다.
대표적으로 파일 탭을 눌러서 파일을 저장하거나 가져오기 등을 할 수 있습니다.
그리고 여기서 탭 키를 누르면 Object 모드와 Edit 모드로 변환되는 걸 확인할 수 있습니다.
마지막으로 알아볼 블렌더 간단 단축키
블렌더를 사용하다 보면 몇 가지 단축키로 굉장히 편하게 사용할 수 있습니다.

Shift + A키를 누르면 새 오브젝트를 추가할 수 있습니다. 단축키를 누르면 위의 이미지처럼 메뉴가 나오는데 여기서 골라서 추가할 수 있습니다.

단축키 N을 누르면 속성 패널을 불러올 수 있습니다.
회전, 크기 줄이기 키우기, 위치 변경까지 할 수 있는 속성창이 열립니다.
이 외에도 다른 단축키들이 있는데요 나머지 단축키들은 추가적인 설명을 하면서 진행해야 될 거 같다고 생각을 하기 때문에
추가적으로 진행하면서 작성해 보도록 하겠습니다.
지금까지 블렌더의 화면 그리고 간단한 마우스 조작과 단축키를 알아봤습니다.
읽어주셔서 감사합니다.
추가적인 정보가 필요하시다면 하단의 링크를 참고해 주세요
[Blender] 블렌더를 처음 켰다면 꼭 알아야 할 화면 구조와 설치 팁
쉽고 금방 익힐 수 있는 3D 툴 3D를 시작하고 싶다면 블렌더로 애니메이션이나 영화 게임을 보면 건축물 ...
blog.naver.com
[Unity] Transform 컴포넌트, 위치·회전·크기 완벽하게 다루는 법!
오브젝트의 위치, 회전, 크기를 결정하는 기능 Transform 컴포넌트란 무엇인가? 우리가 게임을 만들 때 캐...
blog.naver.com
[Unity] 유니티 컴포넌트가 뭐야? 초보자도 5분 만에 이해하는 핵심 정리
유니티 컴포넌트는 무엇일까요? 자 유니티에 대해서 잘 모르시는 분들도 있을 수 있기 때문에 간략하게 설명하고 넘어가도록 하겠습니다. 유니티는 게임을 만들 수 있는 엔진입니다. 쉽게 게임
ochosblogg.blogspot.com
'Blender' 카테고리의 다른 글
| [Blender] 블렌더 스냅 기능 사용법 정리 (0) | 2025.10.01 |
|---|---|
| [Blender] 블렌더 모디파이어 완전 정복: 필수 기초 모디파이어 소개 (0) | 2025.06.19 |
| [Blender] 블렌더 뷰포트 설정과 조작법 완벽 정리! 입문자를 위한 실전 가이드 (0) | 2025.06.13 |