오브젝트를 정밀하게 배치하는 스냅

블렌더를 이용해서 3D 모델링을 하다 보면 오브젝트의 위치를 정확하게 맞추는 일이 필요합니다.
우리가 건물을 블렌더에서 건물을 만들었는데 창문과 벽에 딸 맞아떨어지지 않는다면 이상하겠죠?
이런 상황에서 도움이 되는 기능이 바로 스냅(Snap) 기능입니다.
스냅을 활용하면 마치 자석처럼 특정 지점에 맞춰 오브젝트를 쉽게 이동할 수 있습니다.
스냅 기능에 대하여 아주 쉽게 이해할 수 있도록 정리해 보도록 하겠습니다.
스냅 기능의 기본 개념과 옵션
- 스냅 기능이란?
- 오브젝트나 버텍스(Vertex), 에지(Edge), 페이스(Face)를 다른 요소에 정확하게 맞추는 기능입니다.
- 자석 아이콘(툴바 상단)을 클릭하면 활성화할 수 있습니다.

- 스냅 모드(Snap Mode)
- 이동(Move), 회전(Rotate), 크기 조절(Scale) 작업에 적용 가능합니다.
- 단축키는 Shift + Tab, Ctrl + Shift + Tab입니다.


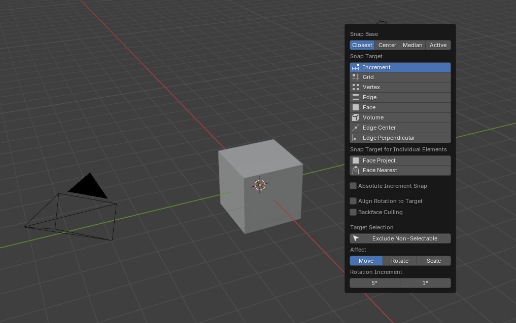
- 스냅 대상(Snap Element) 종류
- Verxex(정점): 꼭짓점에 맞춤
- Edge(모서리): 선에 맞춤
- Face(면): 면 위에 맞춤
- Volume: 오브젝트 부피 영역을 기준으로 맞춤
- Increment: 격자(Grid) 단위에 맞춰 이동
- 스냅 옵션(Snap Options)
- Absolute Grid Snap: 정확한 격자 위치로 이동
- Snap With Closet / Center / Median: 어떤 점을 기준으로 맞출지 설정
스냅 기능 예시
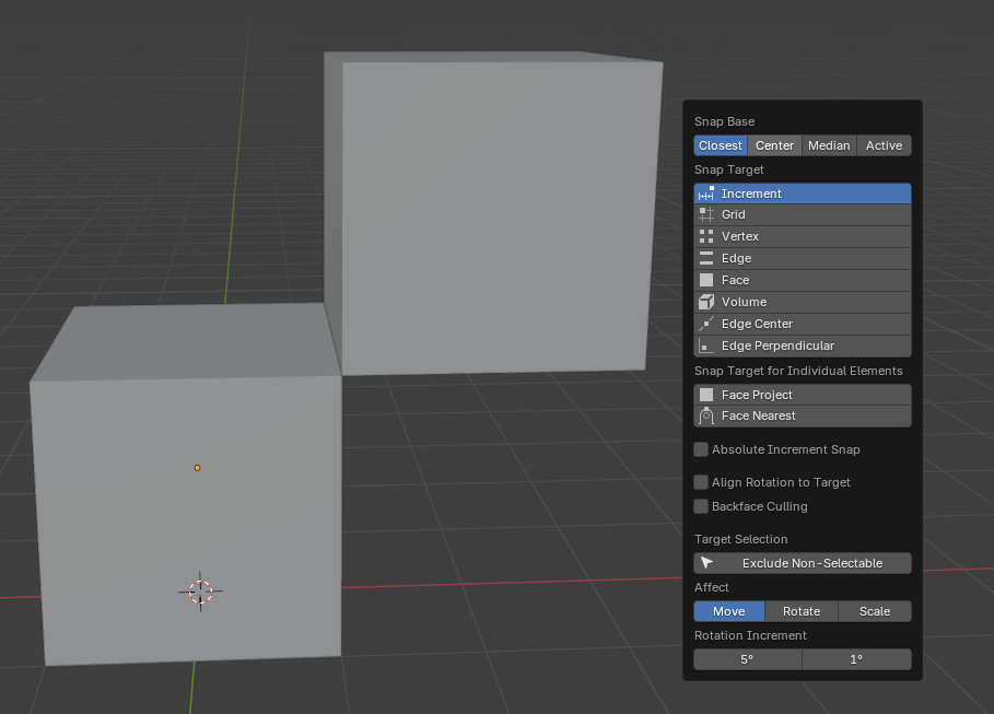
- 이동 기능


- 오브젝트가 서로 멀어진 상태에서 G키를 눌러 이동시킬 때 옆에 착! 붙도록 위치를 움직일 수 있습니다.
- 회전 기능

- R키를 눌러 회전시킬 때 Ctrl 키를 같이 눌러 회전시키면 15도씩 회전시킬 수 있습니다.
그 외에도 Increment Snap을 켜고 Shift + D로 복사하면 정확한 간격으로 오브젝트를 나열시킬 수 있습니다.
단순 이동뿐만 아니라 회전, 크기조절 작업에도 Snap이 적용되면 정밀도를 높일 수 있습니다.

그럼 조금 더 알아보도록 하겠습니다.
- 블랜더 스냅 기능은 어떻게 켜고 끄나요?
- 위에서 정리했던 것처럼 화면 상단의 자석 아이콘을 클릭하면 키고 끌 수 있습니다.
- 단축키는 Shift + Tab입니다.
- 이동, 회전, 스케일 작업에 모두 활용 가능합니다.
- 스냅 기능이 작동하지 않을 때 어떻게 해결할 수 있을까요?
- 스냅 아이콘이 켜져 있는지 확인이 필요합니다.
- 스냅 대상(Element)을 올바르게 설정했는지도 점검해야 합니다.
- Vertex Snap은 언제 사용할까요?
- 벽과 벽을 연결하거나 창문을 정확히 맞출 때 활용합니다.
- 정점끼리 딱 맞게 붙일 수 있습니다.
- Face Snap은 어떤 경우에 좋을까요?
- 오브젝트를 바닥이나 다른 면 위에 정확히 올려놓을 때 유용합니다.
- Edge Snap은 어떻게 활용할 수 있을까요?
- 선 중심에 오브젝트를 맞출 때 사용합니다.
- 예를 들어 기둥을 벽 모서리에 붙일 때 좋습니다.
- Increment Snap은 언제 유용할까요?
- 격자 단위에 맞춰서 일정 간격으로 오브젝트를 복제할 때 적합합니다.
- 회전(Rotate)도 스냅이 될까요?
- 예를 들어 15도 단위로 회전하게 설정해 정밀한 각도를 맞출 수 있습니다.
- 크기 조절(Scale)에도 적용할 수 있을까요?
- 크기를 일정 단위로 줄이거나 늘릴 때도 Snap이 작동합니다.
- 스냅 기준점을 바꿀 수 있을까요?
- Closet, Center, Median 등 기준을 선택할 수 있습니다.
- 여러 개의 오브젝트도 동시에 스냅 할 수 있을까요?
- 다중 선택 상태에서도 Snap이 적용됩니다. 다만 기준점 설정이 중요합니다.
- 스냅 기능과 정렬(Align)은 어떻게 다를까요?
- Snap은 붙이는 것에 가깝고, Align은 오브젝트의 방향과 좌표를 맞추는 기능입니다.
- 3D 커서와 스냅을 연계할 수 있을까요?
- 3D 커서를 기준으로 오브젝트를 맞출 수도 있습니다.
- 스냅 단위를 변경할 수 있을까요?
- Scene 속성에서 Grid 크기를 바꿔 단위로 조정할 수 있습니다.
- 스냅 기능을 켠 채로 자유롭게 이동할 수 있나요?
- Shift 키를 함께 누르면 Snap이 무시됩니다.
- 모디파이어와 함께 사용할 수 있을까요?
- Mirror Modifier 같은 기능과 함께 쓰면 대칭 배치 시 더 효과적입니다.
- 스냅으로 애니메이션 작업도 가능할까요?
- 직접적인 애니메이션에는 쓰이진 않습니다.
- 키프레임용 오브젝트 배치 시 도움이 될 수 있습니다.
- 건축 모델링에서 반드시 써야 하나요?
- 창, 현관, 방문 등을 배치하는 상황이라면 정말 면과 선을 신경 써서 배치해야겠죠?
- 그렇기 때문에 사용하게 되실 겁니다.
- 스냅 옵션 중 Absolute Grid Snap은 뭔가요?
- 좌표를 기준으로 정확한 격자 위치에 맞춰 오브젝트를 이동시킵니다.
- 스냅 어려운가요?
- 조금만 사용해 보시면 직관적으로 이해하실 수 있습니다.
- Ctrl 활용을 잘해보시길 바랍니다.
블렌더에서 스냅은 단순 기능이 아니라 핵심입니다.
정밀한 모델링 핵심 도구로 Vertex, Edge, Increment 등 다양한 스냅 옵션을 적절히 활용하면 오브젝트 배치와 정렬이 훨씬 쉬워집니다.
특히, 건축, 가구, 제품 디자인과 같이 정확도가 필요한 작업에서는 반드시 익혀야 하는 기능입니다.
오늘 소개한 기본 사용 법과 팁을 활용해 보시길 바랍니다.
읽어주셔서 감사합니다. 추가로 궁금하신 내용은 하단의 링크를 참고해 주세요.
[Blender] 블렌더 메시 오브젝트 추가 및 편집하는 방법
블렌더에서 쉽게 3D 메시 오브젝트 추가하기 3D 모델링을 처음 입문하는 사람들에게 가장 좋은 툴 중에 ...
blog.naver.com
[Blender] 블렌더 모디파이어 완전 정복: 필수 기초 모디파이어 소개
모델링 속도와 효율을 높이는 모디파이어블렌더는 오픈 소스이지만 상용 소프트웨어 못지않은 강력한 기능을 제공하는 툴입니다.그중에서도 '모디파이어(Modifier)'는 모델링 작업의 효율을 획기
raphaelspace7.com
[Blender] 블렌더 미러 모디파이어(Mirror Modifier) 활용법
ochosblogg.blogspot.com
'Blender' 카테고리의 다른 글
| [Blender] 블렌더 모디파이어 완전 정복: 필수 기초 모디파이어 소개 (0) | 2025.06.19 |
|---|---|
| [Blender] 블렌더 뷰포트 설정과 조작법 완벽 정리! 입문자를 위한 실전 가이드 (0) | 2025.06.13 |
| [Blender] 블렌더 처음 시작하는 법! 화면 구성부터 쉽게 배우기 (0) | 2025.05.15 |